焦點報導

首頁> 焦點報導清單> 韓國AI基礎設施發展策略與近期動態

韓國AI基礎設施發展策略與近期動態

薛孝亭/ 發布日期:2025/09/22/ 瀏覽次數:695

一、前言

近年來,人工智慧(AI)已迅速成為全球關注的核心科技領域,主要國家皆將AI視為攸關國家競爭力的重要戰略技術。美國啟動「星際之門計畫(Stargate Project)」,預計投入約5000億美元於AI基礎設施以及相關技術研發;歐盟亦投入200億歐元建立人工智慧超級工廠(AI gigafactories)。儘管韓國目前擁有多個自主開發的AI基礎模型,但在運算資源、技術領先性及高端人才培育等方面仍存在明顯差距。根據統計數據,韓國擁有的先進GPU(約2000張)遠低於Meta與微軟(約15萬張);AI模型開發能力亦落後於美國、歐洲與中國;全球頂尖的AI研究人才中,韓國與中國及美國之間亦有顯著差距。

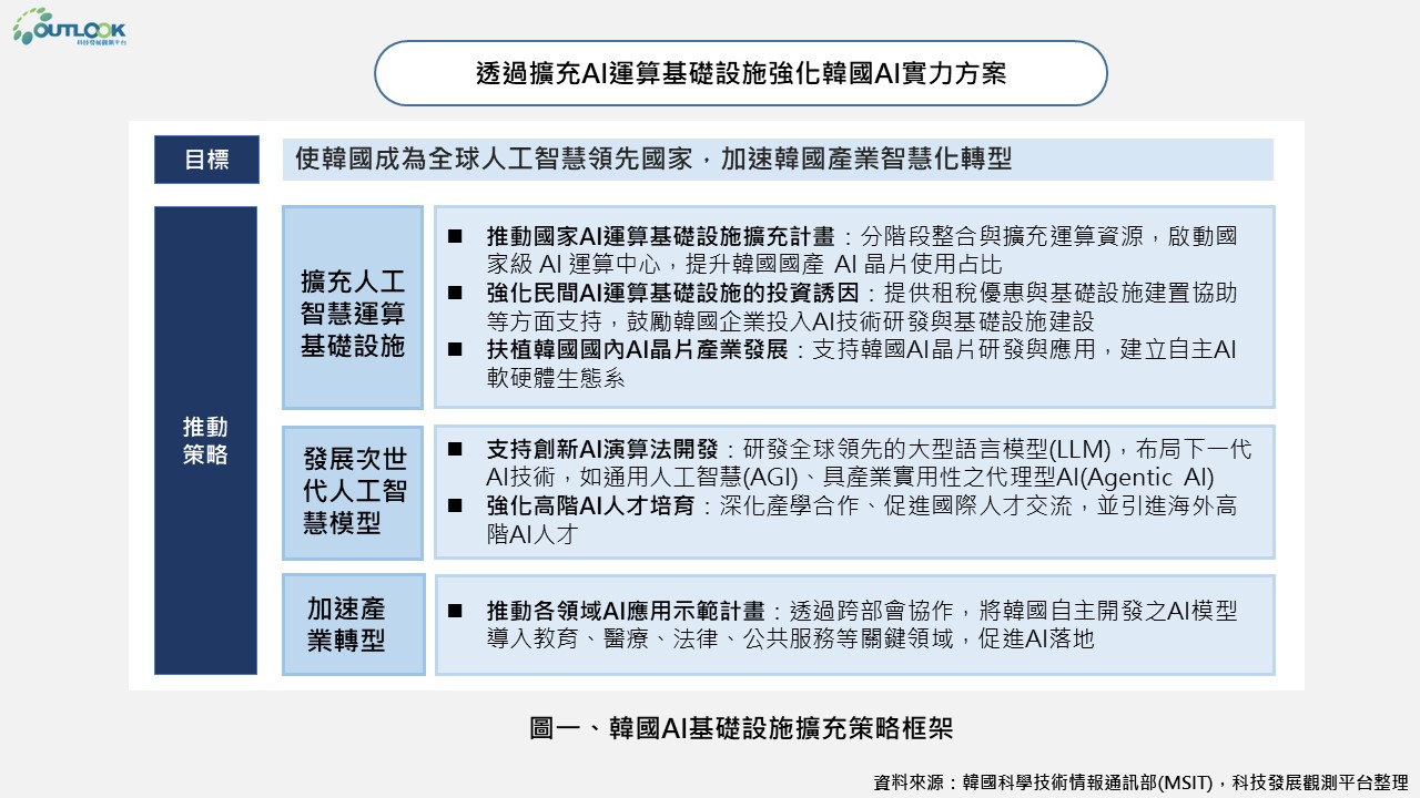
為了強化韓國AI競爭力,韓國科學技術情報通訊部(MSIT)於2025年2月發布《透過擴充AI運算基礎設施強化國家AI實力方案》(AI인공지능 컴퓨팅 인프라 확충을 통한 국가 AI 역량 강화 방안),提出涵蓋基礎建設、人才、技術與應用等面向的政策規劃,旨在將韓國打造為全球頂尖的AI強國,並加速國內產業的智慧化轉型與升級。

 

二、推動策略與核心任務

以下針對本方案所涵蓋之三大策略面向與核心任務進行說明,概要如圖一所示。

 

 

(一) 擴充人工智慧運算基礎設施
1. 推動國家AI運算基礎設施擴充計畫
為了因應人工智慧運算資源的迫切需求,韓國政府啟動近期、短期、中長期等三階段的擴充計畫,以系統性地建構與擴充AI運算基礎設施。
(1) 近期階段-2025年
韓國政府將優先整合既有資源,以滿足AI運算需求,包括運用光州AI資料中心現有之GPU資源。
該中心目前擁有880張先進的H100 GPU,可用於支援國內產學研單位進行AI技術研發。此外,政府亦規劃 2025 年投入約 300 億韓元(約2200萬美元),擴大租用民間雲端運算資源,以強化高效能運算與 AI 研發所需的運算能力。

(2)短期階段-2026年
韓國政府目標於2026年上半年,將全國AI運算資源擴充至18,000張先進GPU。具體措施包括:透過公私協力機制,以「國家AI運算中心」為核心,於2025年底前部署1萬張GPU;建置第六號超級電腦,配置約8,000張GPU,重點支援學術研究界使用。
(3)中長期階段-2030年
韓國政府將積極推動AI晶片技術之研發與應用,提升韓國AI晶片之技術實力與市場競爭力,目標於2030年前,國家 AI 運算中心所採用的 AI 晶片中,
韓國本土晶片的使用比例提升至50%

2. 強化民間AI運算基礎設施投資誘因
為促進企業投入AI基礎設施建設,韓國政府將
提供租稅優惠與基礎設施建置協助等方面支持。具體措施包括:將AI技術納入「國家戰略技術」,對AI研發與人才培育以及AI基礎設施(如硬體設備)投資租稅優惠,以提升企業投資意願;放寬首都圈以外地區AI資料中心之場址選擇與基礎設施相關規範,並提供獎勵措施,以降低投資門檻。

3. 扶植國內人工智慧晶片產業發展
韓國政府將透過國家AI運算中心,支持韓國本土AI晶片研發與成果商品化,並且在民間與公部門全面推廣與導入
以韓國本土技術為基礎的「AI晶片+AI模型」解決方案。同時,韓國政府將建構具國際競爭力的開放式軟硬體技術生態系,並支持韓國企業參與國際AI晶片組織,進一步擴大韓國技術在全球市場的能見度與影響力。

(二) 發展次世代人工智慧模型
1.支持創新AI模型開發
為提升韓國人工智慧模型的技術自主性與全球競爭力,韓國政府將推動下列一系列計畫。
(1) 短期:研發全球領先的大型語言模型(LLM)
韓國政府將啟動
全球最佳大型語言模型(Worlds Best LLM, WBL)計畫
,選拔具備技術潛力的國家級AI團隊,集中資源開發大型語言模型(LLM)。此外,為支援上述研發工作,政府將提供高品質訓練數據、高效能GPU等硬體設備,以及充足的研發經費等三大核心資源。
同時,韓國政府亦將舉辦全球AI挑戰賽(AI Champion),促進技術突破與國際交流,並對得獎團隊提供創業支持,或安排其進入WBL計畫,以促進人才匯聚與成果轉化。

註:WBL計畫已於2025年6月更名為
韓國自主研發AI基礎模型(Proprietary AI Foundation Model)計畫


(2) 中長期:掌握下一代AI關鍵技術
韓國政府規劃投入約1兆韓元(約7.3億美元),以掌握通用人工智慧(Artificial General Intelligence, AGI)領域的關鍵技術,重點包括:發展具備人類理解與推理能力的AI,以及具備自主記憶與學習能力的AI。此外,韓國政府亦將積極發展可實際應用於製造、生技、金融等產業的專業代理型AI(Agentic AI)技術,並透過示範應用與實證推廣,促進相關技術落地與擴散。

2. 強化高階人工智慧人才的培育
為建構完整之AI人才供應鏈,韓國政府將推動一系列培育措施,擴展AI相關人才規模與品質。具體措施包括:持續於英語地區與歐洲等地建立
全球AI前沿實驗室(Global AI Frontier Lab),促進韓國與全球頂尖AI研究機構之間的研究合作與人才交流;同時,鼓勵韓國AI研究人員投入創新性與挑戰性的研究主題。
在教育與產學合作方面,
韓國政府也將與企業以及大學合作成立AI轉型研究學院(AX Graduate School),由企業與大學共同設計課程,並以企業研究人員擔任教師,強化產學交流與知識整合。此外,為了培養符合企業需求、具備即戰力的AI專業人才,韓國政府將擴大推動不受正規課程框架限制的創新型教育模式,如導入AI專家密集式指導的實作型訓練計畫。
在引進海外高階AI人才方面,政府將針對參與WBL計畫之企業提供薪資補助、研究經費支持、生活補助等獎勵措施,協助企業吸納具備國際經驗與專業能力的關鍵人才。

(三) 加速人工智慧轉型應用
韓國政府將善用韓國自主建置之AI運算基礎設施,結合韓國自主開發的AI模型,加速全國各產業轉型。為了建立韓國自主開發AI模型的初期應用市場,政府將推動跨部會協作計畫,導入以韓國國內專屬資料訓練的生成式AI,並廣泛應用於關鍵領域,促進AI在公共與社會服務等領域之技術落地與普及。
各領域主要應用計畫與內容:
(1)教育:推廣 AI 數位教材(數位教科書)。
(2)醫療:發展個人化治療與健康管理 AI 服務。
(3)媒體/文化:支援創作活動與影片編輯之 AI 服務開發與實證。
(4)法律:開發提供法律諮詢、文件撰寫輔助及專業工作支援之AI 服務。
(5)學術:發展學術研究支援之AI 服務。
(6)災害與安全:擴大 AI 監視系統(AI CCTV)使用,並推廣韓國本土AI晶片。
(7)公共服務:建構協作式公共 AI 服務體系。

 

三、近期動態

為加速落實《透過擴充AI運算基礎設施強化國家AI實力方案》,韓國政府近期陸續啟動多項措施與計畫。2025年5月韓國科學技術情報通訊部(MSIT)宣布國會已通過約 1.9 兆韓元(13.8億美元)的人工智慧(AI)預算,較原先規劃增加約620億韓元(4500萬美元)。此外,2025年5月,韓國政府亦發布K-Cloud技術研發計畫(K-Cloud R&D Project)」,預計六年內投入4000多億韓元(2.9億美元),推動開發AI資料中心所需的基礎設施與軟硬體技術,並且發展能與韓國AI晶片整合最佳化的雲端技術。

同年6月,韓國進一步啟動蔚山AI資料中心建置計畫,由SK集團、FuriosaAI(AI晶片)、Lunit(AI醫療)、Kakao(網路)、Naver Cloud(雲端平台)、三星等企業參與,預計將於2027-2029年間完成建置並投入運轉。同月,韓國政府亦宣布啟動韓國自主研發AI基礎模型(Proprietary AI Foundation Model)計畫,目標為開發出與近半年內全球最先進模型性能相近的AI模型,以強化韓國於AI基礎模型領域的技術自主與全球競爭力。

延伸閱讀
資料來源