焦點報導

首頁> 焦點報導清單> 廢棄物資源轉化的創新案例

廢棄物資源轉化的創新案例

古慧雯 / 發布日期:2026/04/09/ 瀏覽次數:503

一、廢棄物資源化的發展
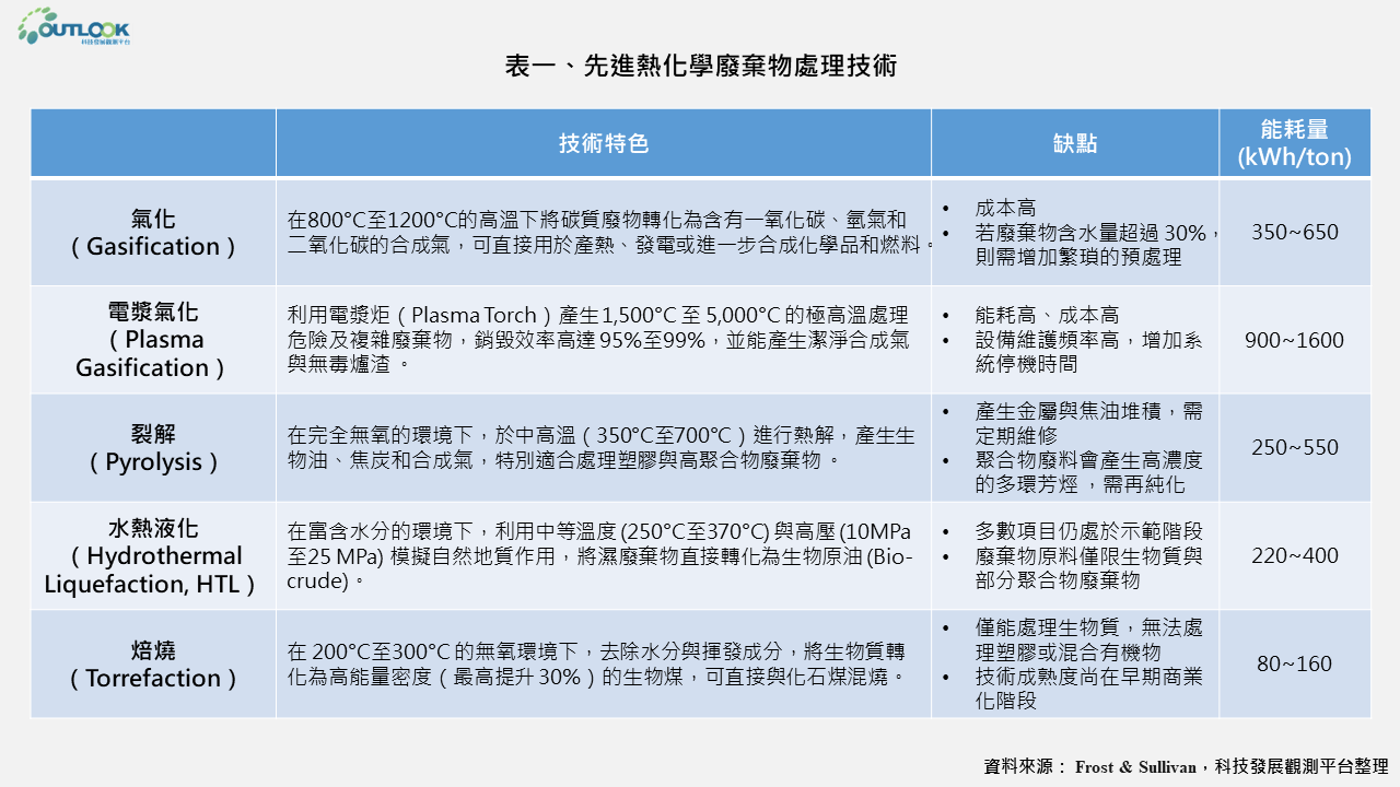
隨著全球人口增長與都市化,廢棄物量激增(特別是在快速發展的亞太、中東、北非與拉丁美洲),掩埋空間日益受限。再加上各國淨零排放與循環經濟政策的推動,廢棄物能資源化(Waste-to-Energy / Waste-to-Resource)成為近年重要的技術與政策發展方向。廢棄物已逐步從傳統的焚化和填埋,轉向更高效、低排放且具備循環經濟價值的先進熱化學廢棄物處理技術(Thermochemical Waste Treatment, TCWT)。表一說明五種先進的熱化學處理技術,主要包括氣化(Gasification)、電漿氣化(Plasma Gasification)、裂解(Pyrolysis)、水熱液化(Hydrothermal Liquefaction, HTL)與焙燒(Torrefaction)技術,透過在無氧或可控條件下進行反應,避免不完全燃燒,有效降低戴奧辛、PAHs 與其他污染物排放。同時,能將混合及不可回收的城市、工業及生物質廢棄物轉化為高價值的合成氣(syngas)、生物油(bio-oil)或生物炭,實現碳中和與資源循環再利用的雙重效益。
 

二、廢棄物資源化未來成長機會
根據Frost & Sullivan分析顯示,未來3至5年內,廢棄物能資源化的未來發展將著重於以下幾個關鍵領域:
1.整合Power-to-X與綠氫系統:熱化學棄物處理技術逐漸與 Power-to-X、綠氫、碳捕捉與利用(carbon capture and utilization, CCU)整合,形成封閉式碳循環路徑,使廢棄物成為合成燃料與化學品的重要來源。

2.高價值原料回收:利用電漿氣化技術處理複雜且危險的電子垃圾、煤灰和工業廢棄物,並從中回收稀土元素(Rare Earth Element, REE),實現材料的封閉循環,同時產生潔淨的合成氣,以提升戰略材料的韌性。

3.模組化分散式系統:開發適合地方性、分散式處理的模組化系統,直接在廢棄物產生源(如工業區、機場、城市)進行就地轉化,生產合成氣、氫氣和永續航空燃料(Sustainable Aviation Fuel, SAF),以降低物流成本與運輸排放,並提高部署彈性。

三、廢棄物能資源化的創新案例
(一) 催化水熱氣化(cHTG)液體有機廢棄物資源化
開發單位/廠商:瑞士 Trea Tech
傳統有機廢棄物(如污泥、工業廢水)含水率高,若以焚化或乾燥處理,能耗高、成本昂貴,且難以有效去除 PFAS (永久化學品)、病毒和細菌等有害物質。瑞士Trea Tech公司開發催化水熱氣化(catalytic hydrothermal gasification process, cHTG)製程技術,可在極高壓和高溫的超臨界(supercritical)狀態下,利用專利催化劑將廢棄物轉化為富含甲烷的再生氣體(有機碳轉化率高達 99%),並回收高達 90% 的純水以及有價值的礦物鹽。該技術相較傳統焚燒技術可大幅減少94%的排碳量,並可同時破壞99.8% 以上的有害污染物。然而,儘管目前技術已達小規模商業化階段,未來仍須進一步擴大驗證極端溫度與壓力下的材料壓力風險,以及催化劑活性下降和反應器腐蝕可能增加營運成本與複雜性。

(二) 生物炭驅動的廢水處理技術
開發單位/廠商:中國 瀋陽農業大學
廢水中常見持久性有機污染物(如染料、農藥、藥物殘留),傳統處理方式多以吸附作用或添加化學氧化劑,處理效果有限且容易產生二次污染。中國瀋陽農業大學利用聚磷酸銨改質的生物炭 (Biochar) 作為電子傳遞媒介,透過其表面的官能基(CO 和 OH)與石墨化結構,直接將電子轉移給污染物進行還原降解,無需額外添加氧化劑。改質生物炭在多次循環後仍能保持 90% 以上的降解效能,且無金屬浸出造成二次污染的風險。然而,目前該技術仍處於實驗室驗證階段,降解能力仍低於某些金屬基催化劑,且不同來源農業廢棄物可能影響導電性與反應效率,仍需進一步擴大規模驗證。

(三) 垃圾掩埋場廢氣升級再生天然氣
開發單位/廠商:法國 Waga Energy
垃圾掩埋場產生的廢氣是甲烷的主要來源之一,造成嚴重的環境問題與資源浪費。法國Waga Energy公司研發WAGABOX®系統,結合薄膜過濾(去除雜質和二氧化碳)與低溫蒸餾(在約 -160°C 下將甲烷與空氣分離),產出純度超過 98%的生物甲烷,可直接併入天然氣網替代化石燃料。由於該系統採用模組化設計,可在全球多個掩埋場快速複製,已進入大規模商業化應用階段。然而,低溫蒸餾製程需消耗大量能源進行冷卻與壓縮,影響整體減碳效益,且部分揮發性有機化合物(VOCs)雜質仍可能影響系統運作,需額外進行預處理。

(四) 化學回收將難回收塑膠轉化為永續原料
開發單位/廠商:英國 Plastic Energy
傳統機械回收無法處理混合、受污染或多層塑膠廢料,導致嚴重的塑膠污染與對化石燃料的依賴。英國 Plastic Energy公司開發化學回收技術,採用熱厭氧轉化 (Thermal Anaerobic Conversion, TAC) 裂解製程,在低氧環境下將塑膠加熱分解,轉化為TACOIL的合成油,油品產率約 80%,並可作為生產原生等級塑膠的化學原料。該技術預計每年可處理2萬至5萬噸的塑膠廢棄物,且已與大型石化與品牌商建立合資與長期供料模式。然而,裂解製程屬於高能耗,且廢塑膠來源品質不穩,可能影響產品製程效率與產量。此外,裂解製程若控制不當,亦可能產生戴奧辛(Dioxins)等有毒物質風險。

(五) 廢輪胎與廢塑膠的循環轉化
開發單位/廠商:加拿大 Klean Industries
廢輪胎、塑膠廢料與城市固體廢棄物(Municipal Solid Waste, MSW)難以回收,長期依賴掩埋或焚化,易造成環境污染與碳排放。加拿大Klean Industries公司開發先進的裂解(Pyrolysis)與氣化系統(Gasification),可在同一平台處理多種含烴廢棄物,並轉化為再生燃料、電力,或將廢輪胎裂解後的碳殘渣升級為再生碳黑(recovered carbon black, rCB),重新進入橡膠、輪胎與工業材料供應鏈。該系統採用模組化設計,可縮短建置時間並降低成本,已在多個國家快速部署。未來將進一步與橫河電機 (Yokogawa) 合作,導入 AI、自動化與數位分身 (Digital Twin) 技術來優化資源回收作業與效能。

(六) 建立廢塑膠循環價值鏈
開發單位/廠商:美國 Brightmark
針對混合或受污染的塑膠廢料,美國循環經濟公司Brightmark開發基於裂解(Pyrolysis)的專利熱化學製程技術,名為Plastics Renewal®,克服機械回收限制,並將廢棄物轉化為新產品。該技術系統化整合前處理與裂解製程,混合塑膠經破碎、去除金屬、乾燥與造粒後,在無氧環境下加熱汽化,最後冷卻後轉化為循環碳氫原料。該技術每年可處理 10 萬噸混合塑膠廢料,且與焚化等傳統處理方式相比,能減少39%至139%的碳排放,顯示其在減碳與資源循環上的潛力。此外,該公司除規劃擴大塑膠熱化學回收規模外,也拓展其他應用範圍,如開發厭氧消化技術(Anaerobic Digester),處理農業廢棄物以生產再生天然氣 (RNG)。雖然生命週期分析顯示該技術具環境效益,但在先進回收領域中,其長期經濟可行性與對環境的總體影響仍有待驗證。

延伸閱讀
資料來源