焦點主題

首頁> 焦點主題> 歐盟先進機器人研發計畫介紹

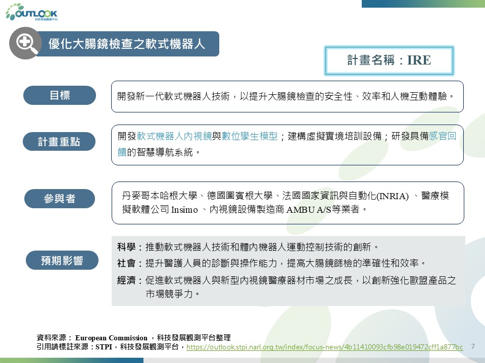
歐盟先進機器人研發計畫介紹

按下esc退出
簡報內容
1 of 10
延伸閱讀
資料來源