焦點報導

首頁> 焦點報導清單> 潔淨能源轉型下關鍵礦物的供應鏈安全

潔淨能源轉型下關鍵礦物的供應鏈安全

楊尚芸、古慧雯/ 發布日期:2021/08/24/ 瀏覽次數:959

一、前言

為滿足《巴黎協定》零碳排之目標,未來20年潔淨能源技術在電力系統中將持續扮演至關重要的角色。而與傳統化石燃料、碳氫化合物資源相比,在建造同類商品時電動汽車、太陽能發電廠與風力發電廠等潔淨能源所需的礦物更多,例如:每輛電動汽車所需的金屬礦物為傳統汽車的6倍;陸上風力發電廠所需的礦物資源是燃氣發電廠的9倍(圖一)。

隨著能源轉型的步伐加快,預計至2040年,潔淨能源技術對於礦物需求將成長至少4倍,世界銀行(World Bank)則預計至2050年儲能電池對礦物(如鋁、鈷、鋰、錳、鎳)的需求將成長450%以上,使得全球礦物供應鏈成為各國政府不容忽視的戰略目標。然而現行的礦物供應有高度集中於少數國家之問題(圖二),例如全球一半以上的鈷供應來自剛果民主共和國,鋰的供應80%來自於澳洲、智利與阿根廷,中國更是供應全球超過85%的稀土元素。而Covid-19與中美貿易戰使礦物供應鏈的穩定性受到考驗,也促使多數國家重新審視其政策方向,並試圖改善礦物供應鏈的安全性。

為此,本文彙整戰略與國際研究中心(Center for Strategic and International Studies, CSIS)及國際能源總署(International Energy Agency, IEA)對於礦物供應鏈之研究,針對現行關鍵礦物的供應狀況、主要國家(美國、歐盟與日本)的政策方向與IEA對於供應鏈的安全性提出之建議進行研析。

 

二、潔淨能源轉型下的關鍵礦物

(一)太陽光電

目前太陽光電市場以矽晶 (c-Si)模組為主(約占全球市場95%),其面板約包含5%的矽、1%的銅及少於0.1%的銀與金屬。而利基市場的薄膜技術則是玻璃占比較高,礦物較矽晶模組低,且不需使用銀與矽,而是鎘、碲(碲化鎘,CdTe)或銦、鎵、硒(銅銦鎵二硒化物,CIGS)。

由於全球潔淨能源轉型下,太陽光電的快速部署,加上薄膜技術、分散式與建築應用的發展,預計2040年其對礦物的需求仍將成長一倍以上。而隨著碲化鎘、鈣鈦礦、砷化鎵技術的進步,則鎘與碲、鉛以及砷、鎵、鎵等礦物需求將快速增加。

(二)風力發電

風力發電機由塔架、機艙與轉子組成,主要需要混凝土、鋼、鐵、玻璃纖維、聚合物、鋁、銅、鋅與稀土元素等材料,而其礦物的使用量主要取決於發電機的尺寸與類型。而更高的塔架、更大的轉子與更輕的傳動系統有利於增加容量因子與減少材料使用量,預估未來陸上或海上風力發電機的尺寸將達到5MW與20MW。例如:3.45MW可比2MW的發電機減少約15%的混凝土、50%的玻璃纖維、50%的銅及60%的鋁之使用量。

現今發電機主要有齒輪箱雙饋式感應發電機(gearbox double-fed induction generator, GB-DFIG)、齒輪箱永磁同步發電機gearbox permanent-magnet synchronous generator, GB-PMSG)、直驅永磁同步發電機(direct-drive permanent-magnet synchronous generator, DD-PMSG)及直驅電勵磁同步發電機(direct-drive electrically excited synchronous generator, DD-EESG)四種類型,其中PMSG所包含的稀土元素較多,使得其尺寸較小、重量較輕且效率較高。目前陸上發電機主要使用GB-DFIG(占全球市場70%以上);海上發電機則主要使用DD-PMSG(占全球市場60%)。預期至2040年,受到永磁式發電機的發展使得對稀土元素需求可能增加3倍以上。

(三)電動汽車與電池儲存

1.電動汽車

隨著各國的支持,2020年全球電動汽車銷量成長40%,而為了達到全球氣候目標,未來電動汽車占汽車市場份額將持續提升。而其主要的礦物使用來源可分為兩個部分─馬達與電池。

(1)馬達

插電式馬達主要有永磁同步馬達(Permanent-Magnet Synchronous Motors, PMSM)與感應(異步)馬達,而現今電動車則主要採用PMSM。其具有較高的效率與功率密度,然而使用較多的稀土元素使得其價格較昂貴,目前每輛車約使用0.25至0.50 公斤的釹、0.06至0.35公斤的其他稀土元素、3至6公斤的銅、0.9至2公斤的鐵及0.01至0.03公斤的硼;後者則不需使用稀土元素,但其需要大量的銅(每輛車11至24 公斤)。

(2)鋰離子電池

鋰離子電池主要由活性正極材料(如鋰、鎳、鈷與錳)、負極(如石墨),及其他如集電器、鋁、鋼、冷卻劑、電子組件等組成。

(A)正極

鋰離子電池根據正極的化學性質又可分為以下常見的品種,

(1) 鋰鈷氧化物(lithium cobalt oxide, LCO) 主要應用於攜帶式電子產品,而用於電動車上則易發生安全性問題;

(2)主要用於生產電動自行車與商用車的鋰錳氧化物 (lithium manganese oxide, LMO);

(3)由於便宜與安全性,常用於固定式儲能與重型車輛的磷酸鋰鐵 (lithium iron phosphate, LFP);

(4)應用於電力系統中備用與負載轉移上的鋰鎳鈷鋁氧化物(lithium nickel cobalt aluminium oxide, NCA);

(5)因使用壽命較長,常用於純電動車(Battery Electric Vehicle, BEV)與插電式混合動力車(plug-in hybrid electric vehicle, PHEV)的鋰鎳錳鈷氧化物(lithium nickel manganese cobalt oxide, NMC)。

近年來由於價格與道德採礦等考量,鋰離子電池技術致力減少電池中的鈷含量,亦同時使得替代材料─鎳的需求量提高。

(B)負極

石墨為目前主要的鋰離子電池負極材料,而現今亦發展其他材料取代石墨,如使用矽原子代替石墨負極中的碳離子,然而矽負極在充電過程中易膨脹導致其表面裂開,性能也因此下降。純鋰金屬的電荷蒐集能力遠高於石墨,為另一種替代負極,然而其缺點為材料價格較昂貴且不可用於液體電解質。

2.公共事業規模的儲能電池

截至2020年底,全球約有15.5GW的儲能電池連接至電網中,而隨著間歇性再生能源(如太陽光電與風力發電)於電網中的部署逐年擴大,可支援短期充放電的儲能電池在未來電力系統中扮演重要的角色。預期至2040年全球公共事業規模儲能電池的年部署量將達到105GW,與2020年相比安裝量將成長25倍。

而現今用於公共事業規模的儲能電池主要為安全且便宜的LFP 電池,其次則為能量密度較高的NMC電池(主要用於家庭儲能)。隨著公共事業規模儲能電池的部署量增加,預估至2040年,鎳、鈷與錳的需求量將比2020年成長140倍、70倍與58倍。此外,全釩液流電池(vanadium flow battery, VFB)為未來可能應用於大型再生能源儲能的新興技術,若其在達到大型項目部署所需的成熟度有所提升,則可能提升釩的需求量。

(四)氫氣

1.電解槽

電解槽是將化石燃料、生物質或電力進行電解水產生的氫氣的一種多功能載體,主要可分為三種類型:

(1)鹼性電解槽(Alkaline electrolysers)

(2)質子交換膜(Proton Exchange Membrane, PEM)電解槽

(3)固體氧化物電解槽(Solid Oxide Electrolysis Cells, SOEC)

鹼性電解槽的資本成本較低,部分原因是其避免使用貴金屬,現今每兆瓦的鹼性電解槽需要超過1噸的鎳、約 100 公斤的鋯、半噸的鋁、 約10噸的鋼、少量鈷與銅,並預計未來對於鎳的需求量將下降。而與鹼性電解槽相比,質子交換膜電解槽具有較高的成本,目前每兆瓦的質子交換膜電解槽需約0.3公斤的鉑及0.7公斤的銥,預計其未來十年將減少十分之一的礦物使用量以降低製造成本。

固體氧化物電解槽則為頗具前景之技術,其擁有更高的效率與較低的材料成本,現今每兆瓦的固體氧化物電解槽需約150至200 公斤的鎳、40 公斤的鋯、20 公斤的鑭、不到5公斤的釔,並預計未來十年每項礦物的使用量皆可減少一半,而鎳的含量更可降低至每兆瓦10公斤以下。

2.燃料電池

而透過將氫氣轉化為電能的燃料電池為潔淨能源轉型下支援燃料電池電動汽車發展的重要技術,其主要的礦物需求為鉑,目前發展的主要目標為降低每輛汽車對鉑需求量(如日本計畫在2040年達到每輛汽車使用5克的鉑),預計至2040年鉑的需求量將成長至略高於100噸。

 

三、關鍵礦物供應的挑戰

(一)銅

現今南美洲(特別是智利和秘魯)為最大的銅生產國,占全球產量的40%,而中國、剛果民主共和國、美國與澳洲則為其他主要的生產國,其面臨到的主要挑戰為儲量枯竭與礦石質量下降。除了當今正在營運的礦山產量已接近高峰,礦石的質量下降使得生產成本上升,雜質(如砷)亦可能帶來嚴重的水與空氣污染。近年來多透過航空測量(aerial surveys)、衛星影像(satellite imagery)、地理資訊系統(geographic information systems)與電腦模式(computer models)等技術提升成本效益以提升其產量,而治煉廠亦針對雜質問題進行相關技術的研發。此外,現今主要的銅產區─南美洲正面臨缺水問題。

()

目前澳洲與智利分別為最大的鋰礦開採國與滷水生產國,中國則為鋰化學產品主要的生產國家(占全球產量的60%)。雖然短期內預計鋰材料的供應尚屬充足,然而受到過去過度投資影響使得鋰的市場價格暴跌,造成許多中游價值鏈的小型生產商產生財政問題,進而影響未來鋰化學品的供應。而現今鋰化學品與氫氧化鋰的生產主要集中在中國,為提升生產來源的多樣化,澳洲、美國與歐盟等國家正致力實施生產計劃。目前製造商致力透過開發新興技術以提升鋰的生產量,如透過回收收集或廢石生產鋰,並加速滷水的累積與供應。此外,與銅一樣,鋰原料生產區─南美洲和澳洲等目前亦面臨嚴重的缺水問題。

()

目前鎳的生產主要集中在印尼與菲律賓(占全球產量的45%),使得其供應可能受到該國政策變化影響,如2020年1月印尼政府宣布實施鎳礦石出口禁令,造成中國需尋求新的供應來源。此外,隨著電池發展的成長速度,用於電池生產的一級鎳產品供應可能因此短缺。為解決此問題,目前欲利用紅土資源透過高壓酸浸(High Pressure Acid Leach, HPAL)方式生產一類鎳產品,然而由於高壓酸浸技術過去有成本超支及延誤的問題,加上技術運行穩定性問題,目前仍需持續觀察。

()

現今鈷的生產高度依賴剛果民主共和國(生產約70%的鈷),而澳洲、加拿大、馬達加斯加與俄羅斯則正透過提高鎳與銅礦中鈷的回收率以增加鈷產量。主要生產國-剛果民主共和國由於是以手工和小規模開採為主,雖具易掌控產量的優點,但面臨Covid-19等流行性疾病、不安全的開採環境或童工等社會壓力問題的挑戰。此外,鈷通常為銅與鎳的副產品,使得其產能易受到兩者市場狀況影響造成供應的不確定性,目前致力透過提高鈷的回收率以降低風險。

()稀土元素

過去美國為稀土元素的主要生產國,至2010年開始中國位居採礦、加工到磁鐵生產整個價值鏈的主導地位。其現今面臨的主要問題除了中國在價值鏈的地位使得市場價格穩定度與透明度有限外,由於稀土元素共同存在同一礦物中,生產需求旺盛之元素(如釹)時,需同時解決過剩的元素(如鈰),進而影響生產的總利潤。此外,稀土元素常會產生有毒的放射性物質,不慎排放至土地或水資源將造成嚴重的損害,目前中國政府欲透過修訂《固體廢物污染環境防治法》(Prevention and Control of Solid Waste Pollution)解決此問題。

 

四、主要國家的策略方向

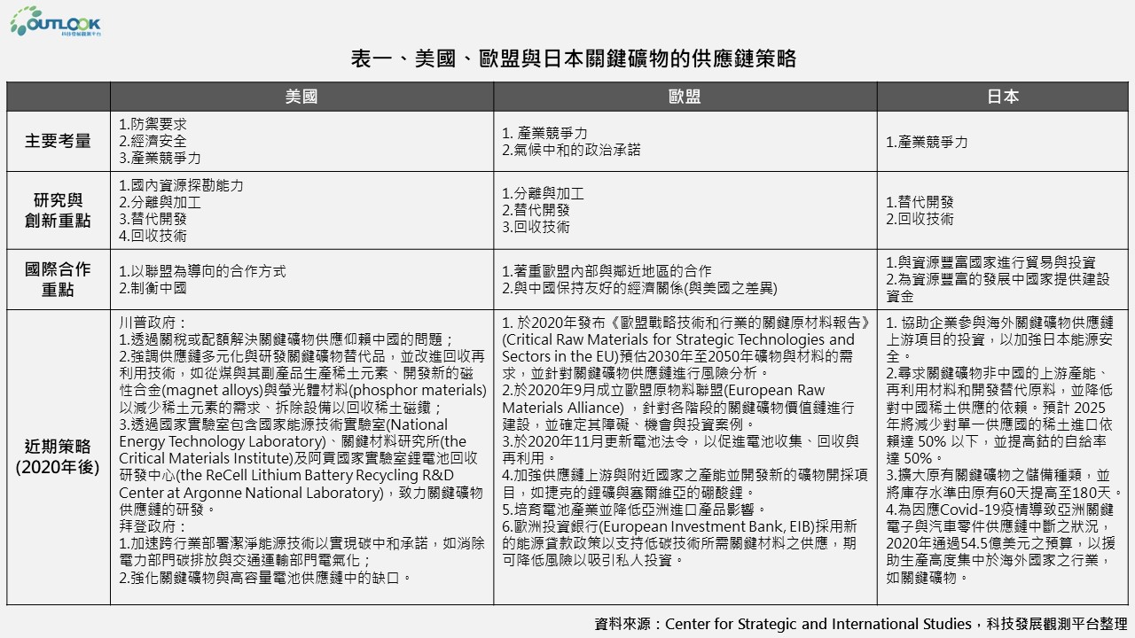
隨著清潔能源與礦物供應競爭越趨激烈,加上現今中國於礦物生產、加工與製造上皆扮演著舉足輕重的角色,促使許多國家針對其礦物供應鏈重新進行審視,並欲透過相關計畫維護礦產供應鏈的安全。針對美國、歐盟與日本於礦物供應鏈上的策略方向(表一),其綜合分析如下:

(一)由於全球潔淨能源技術的布局,帶動關鍵礦物的需求成指數成長,而供應鏈安全成為各國主要戰略。

()永續的政策承諾對技術研發方向至關重要,因此造成礦產資源及潔淨能源製造價值鏈的競爭日益激烈。

()中國在關鍵礦物供應鏈中下游產業已由原材料的供應商轉變為主要消費者,成為影響其他經濟體擬定戰略的關鍵因素。

()不同經濟體本身礦產資源現狀和產業結構,因此在關鍵礦物的供應鏈安全策略方向有所差異,如美國主要考量地緣政治,而歐盟和日本則是基於工業競爭力。

()現階段歐美日對關鍵礦物供應鏈的策略:美國發展中游產能、歐盟著重電池產業、日本致力庫存現在化及開發海外礦產資源。

()供應鏈在依賴礦物進口的經濟體間競爭加劇,可能將阻礙國際間合作。

 

五、IEA在礦物供應安全上的六項建議

為提升礦物供應的可靠性,IEA根據其在能源安全方面的長期經驗,於礦物供應安全上提供以下六項建議。

()確保足夠供應來源的多元化投資

政府可加強國家地質調查或簡化程序以縮短礦物交易時間,並透過鼓勵措施與政策項目確保供應鏈具有充足且穩定的投資。

()在價值鏈的各個環節上促進技術創新

強化需求與生產技術創新的研發力度,提高材料的利用效率(如回收再利用)、實現材料的替代品(如透過鋁緩解銅與錫的供應壓力),並多樣化供應來源,從而帶來可觀的環境與安全效益。

()擴大回收利用

為減輕礦物供應的壓力,鼓勵從終端產品進行金屬的物理收集、分離及後續的治金加工,或直接於採礦與加工廢料中提高金屬的回收率,以提升再利用的效益並多樣化供應來源。

()提高供應鏈的彈性與市場的透明度

於採礦至加工的完整供應鏈進行定期壓力與彈性測試,可幫助決策者或政府識別潛在弱點並制定必要之政策行動,並透過實施庫存計劃以確保關鍵礦物供應的穩定性與安全性。

()提高環境、社會與治理的主流標準

提高環境與社會的標準可增加永續性與具品質的生產量及降低採購成本,並透過提供技術與激勵政策的支持,除了可創立一個公平競爭的環境,亦可為市場帶來更多元的供應商。

()加強生產者和消費者之間的國際合作

現今關鍵礦物缺乏總體的國際治理框架與政策行動。為此,透過加強國際合作可促進生產者與消費者間的溝通、加速技術創新的研發、促進知識與能力的轉移、提升競爭環境公平性,以確保更可靠的礦物供應。

延伸閱讀
資料來源